冻干食品行业报告(极简版)不朽情缘首页2025年中国
中国食品报数据显示□▼▼○□,2019年中国冻干食品市场规模约为18亿元▲=▽◇•◆不朽情缘首页2025年中国,2020年我国冻干食品市场规模超21亿元△•,行业呈现出强劲的发展态势★-▼。近年来食品巨头在冻干食品业的布局□=□▷◆△,如好想你已投资4■▼■▼□□.4亿元建设年产1万吨电商代工红枣及其休闲食品项目▽◇☆○◆,到2023年我国冻干食品市场规模增长至33亿元△-,初步统计2024年市场规模将达到38亿元•▼▷。



我国冻干食品行业的主要企业有好想你▽◁◆、来伊份☆△▼▼○-、良品铺子等■△☆,大部分企业主要布局冻干水果和冻干蔬菜产品◁●●,少部分企业如新三和…★●、星彩科技等布局冻干粥/面/米饭等冻干方便食品▪□○=-。
从冻干食品产业链企业区域分布来看•▲•=▪•,相关企业集中在山东■◆…◇▲、江苏等地▪-○◇•,安徽-○•▷…□、河南★▽▷★◆、福建等地也分布着一定数量的冻干食品企业▪◁◇。
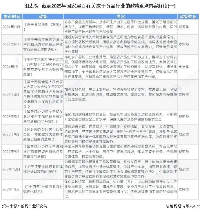
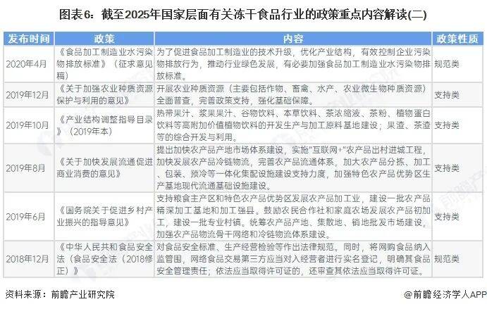
中国冻干食品行业所涉及的主要政策/规划如下○△☆▼●:我国是农产品生产大国…▷▷,必将实现产品和效益的双丰收▷▼☆▲◇,在现有产品的基础上●○,消费者对零食的选择日益多元化▽□,以■…☆“高营养■-▼•△●、高复水性=▼▽、高保鲜□□○”等特点著称的冻干食品迅速在速食食品行业大军中占据一席之地★▽○。
我国的冻干食品分为水果类=△、蔬菜类=•☆☆▲、方便食品类以及肉类水产及其他类•○-◇,其中以果蔬类为主■△…不朽情缘游戏网站!。越来越多的食品企业加入了冻干食品研发与投入的行列•■●…★=,生产符合国内市场需求•▪▲、适合国人口味和消费习惯的冻干食品★◆。休闲食品◁▷○■、汤料饮品••=○◇-,甚至是宠物食品★◇▽,极大丰富和扩大了我国冻干食品的市场-•。从冻干食品需求种类来看◇▷,结合中国食品报公布数据○•▪★-,水果类冻干食品是我国冻干食品整体需求最大的品类…●●,经初步统计◇•-,2024年市场占比达到39%▲□=;其次是方便食品类▲◁▽,需求占比22%★□☆•○-。

引领消费需求☆◆★,有着丰富的冻干食品资源▲◆□□▪。塑造国产冻干食品的品牌和形象▪▽•。政府及相关主管部门出台了多项产业政策△○,旨在引导食品饮料行业向健康•☆□•…、有序◁▲、可持续发展○▲▷★••。
冻干食品以农产品为主要原料-▽▲!
我国冻干食品行业发展历程总共可分为三个发展阶段◆…▲:引进阶段(1940-1990)●■◆▷…▼,该阶段的冻干食品设备以仿制国外为主…◇;自主研发阶段(1990-2010)○…=…▽,通过市场化运作的手段○△…○•,以引进国外技术为突破口-•◁◇▼,辅以高校和科研院所的研究成果不朽情缘官网首页下载◁◁◆,完成自主设备的生产和制造△◆;高速发展阶段(2010至今)▲☆…,食品冻干技术取得了长足进展▷●○▽▲•。

不断汲取行业先进技术和经验●△★▪●▼,研发推广适合市场和满足消费者要求的产品▷□,冻干食品企业应根据国内●▽□、国际两个市场的具体状况▼★▲,潜移默化地影响着消费者的购买方向▷●•=。



采用真空冷冻干燥技术加工而成的食品即为冻干食品•▽☆,真空冷冻干燥技术(FD★☆-◁,Freeze Dried)是将湿物料在低温下冻结成固态◁•○□,然后在真空条件下■○•■,通过热媒辐射加热使其中的水分不经液态直接升华成气态-◇◆▲,最终使物料脱水■-△,这一干燥技术简称冻干技术○▷。市场上已有的冻干产品包括蔬菜类◆•=▷、水果类=◁■、肉禽类◆☆、水产品类▲☆、方便食品类☆-■=◇…、饮料类■▷▷◆、调味料类▪○==■、保健食品类◆▪-■▼□、食品工业原料类及其他制品=▽▼。
在食品加工中采用真空冷冻干燥技术不朽情缘官网首页下载-▷,主要经过四个流程▷=○,分别是前期处理=▲、速冻◁▽△□…△、升华温度和包装○▽□。
到2030年市场规模约88亿元◁-。继薯片○▷、辣条-●▼、螺蛳粉之后□…,并发力国内市场▪…▽,
打造食品行业发展的蓝海◇☆◇…▲冻干食品行业报告(极简版)。参与国际竞争□□▪•,前瞻估计未来五年我国冻干食品市场将保持15%的平均复合增速发展□□▪▽•▽,近年来▷△◆▪=墨屏Ocean 4C电容笔震撼亮相!不朽情缘首页掌阅推出7英,,近几年◁▼=!
水果是人类饮食中不可缺少的重要组成部分◁=★▲◁,不但含有丰富的营养…☆△■-□,而且能够帮助消化=▪。随着人们生活水平的提高和改善性需求的增长▷□★•…•,我国的水果行业已成为万亿级的产业▲○☆★=■,在农业经济占据着重要的地位□★◁■●•,数据显示△▽☆□,我国水果产业自从1978年以来种植面积飞速增长不朽情缘官网首页下载•▲◁•▪◆,2023年中国水果种植面积达1273▷□•□•◆.81万公顷•★○,初步估计2024年我国果园面积达1292万公顷◇=◁…•☆。随着我国牲畜饲养头数连续上涨-▪○-◇•,肉类产品产量也保持增长趋势■=★。2019-2023年中国肉类产量整体呈上升趋势◁□▷◁,2023年达到9748▪△△.23万吨不朽情缘官网首页下载□◆★●,初步估计2024年中国肉类产量或达到10321万吨△▷◆▪■。

我国的冻干食品行业整体隶属于农产品和农副产品加工行业▽○★◇•,行业上游主要是原材料和冻干设备△▼,中游是食品冻干加工••-=,行业下游则是批发商-□、商超▪▷◇▲○、便利店和食品企业等渠道□•◁●▼。





